91Porn

X
  • 91Porn
  • 院内门户
  • English
  • 旧版网站
  • |
导航
X
  • 91Porn公开
    • 新闻动态
    • 讲座信息
    • 毕业合影
  • 91Porn概况
    • 院长寄语
    • 91Porn简介
    • 相关委员会
    • 机构设置
  • 师资队伍
    • 简介
    • 基础实验教学研究中心
    • 计算机91Porn
    • 电子91Porn
    • 集成电路91Porn
    • 智能91Porn
  • 教育教学
    • 通知公告
    • 教学信息
    • 特色项目
    • 专业介绍
  • 学生培养
    • 通知公告
    • 学工动态
    • 就业创业
    • 团学组织
    • 品牌活动
    • 规章制度
  • 合作交流
    • 国内合作
    • 国际交流
  • 党群工作
    • 党建动态
    • 工会风采
  • 信科院友
    • 院友工作
    • 院友风采
    • 基金捐赠
  • English

通知公告

通知公告

  • 91Porn 通知

  • 人事通知

  • 教务通知

  • 学工通知

  • 工会通知

  • 院友通知

91Porn 通知
当前位置: 91Porn公开 > 通知公告 > 91Porn 通知 > 正文
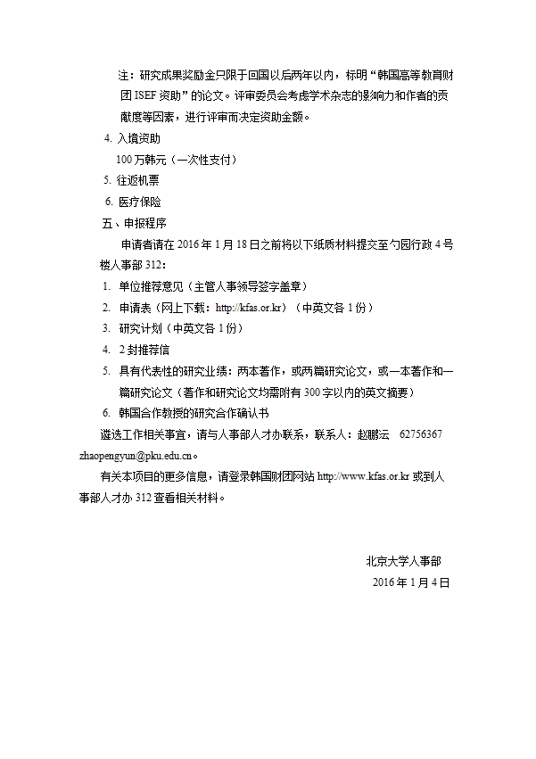
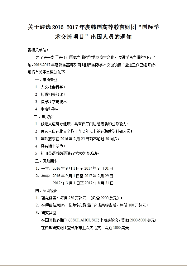
转发:关于遴选2016-2017年度韩国高等教育财团“国际91Porn交流项目”出国人员的通知
发布时间:2016-01-05 点击数: 信息来源:
上一篇:91Porn 2015年度工作总结会的通知 下一篇:91Porn 召开离退休同志迎新春茶话会的通知

友情链接

  • 教育部
  • 91Porn
  • 北大教务部
  • 基础实验教学研究中心
  • 计算机91Porn
  • 电子91Porn
  • 集成电路91Porn
  • 智能91Porn

北大信科

快捷入口

  • 院长信箱
  • 招生信息
  • 会议室预订

版权所有©91Porn-91a片-91直播         地址:北京市海淀区颐和园路5号91Porn 理科1、2号楼        邮编:100871